一、青神县政府信息公开分类
青神县政府信息分主动公开、申请公开和不公开三类。公民、法人或其他组织可根据需要向各级政府和县级以上政府部门申请获取相关信息。依照《国家保密法》及其他相关法律、法规和国家有关规定,涉及国家秘密、商业秘密和个人隐私的政府信息不公开。主动公开信息重点包括以下信息。
(一)行政法规、规章和规范性文件;
(二)国民经济和社会发展规划、专项规划、区域规划及相关政策;
(三)国民经济和社会发展统计信息;
(四)财政预算、决算报告;
(五)行政事业性收费的项目、依据、标准;
(六)政府集中采购项目的目录、标准及实施情况;
(七)行政许可的事项、依据、条件、数量、程序、期限以及申请行政许可需要提交的全部材料目录及办理情况;
(八)重大建设项目的批准和实施情况;
(九)扶贫、教育、医疗、社会保障、促进就业等方面的政策、措施及其实施情况;
(十)突发公共事件的应急预案、预警信息及应对情况;
(十一)环境保护、公共卫生、安全生产、食品药品、产品质量的监督检查情况。
二、《青神县政府信息公开目录》编排体系
青神县政府信息公开目录使用电子文档方式编排、记录和存储各类信息,主要含以下要素
1、索引号
索引号是为方便信息索取所编排的信息编码。每条信息有唯一的信息索引号。信息索引号由“地区及部门编号”、“信息所属类别号”、“信息生成年号”、“信息填报顺序编号”四组代码构成。
2、信息名称
所公开政府信息的名称。
3、文号
所公开文件信息的制号
4、产生日期
所公开政府信息的生成日期
5、公开类型
政府公开信息的种类,分为主动公开、申请公开和不公开三类。
三、政府公开信息获取方式
(一)主动公开信息
政府信息自形成或者变更之日起20个工作日内主动向社会予以公开(法律、法规对政府信息公开的期限另有规定的,从其规定),主要通过政府网站、新闻发布会、政府公报以及报刊、广播、电视等便于公众知晓的方式公开。并根据需要采取设立公共查阅室、资料索取点、信息公告栏、电子信息屏等形式公开政府信息。主动公开的信息,主要采取网上公开和在当面受理
点公开两种公开形式。
具体网址:www.glod168.com;
当面受理点:青神县信息化工作管理办公室(青神县青城镇西街8号);
开放时间:周一至周五,上午9:00-12:00,下午14:00-18:00;
联系电话:028-38816413。
同时还将根据需要采用报纸等辅助性的公开方式;
(二)依申请公开信息
1、申请方式(依申请公开主要有三种申请方式供申请人选择);
通过互联网提出申请。申请人可以在青神县人民政府网站上填写电子版《申请表》,通过网上发送即可;
通过信函、E-mail申请。申请人通过网络下载或到受理机构领取申请表,填写后请注明“政府信息公开申请”的字样,通过信函、E-mail方式提交;当面申请。申请人到受理机构处直接提出申请。
2、受理机构
受理机构:青神县信息化工作管理办公室;
办公地址:青神县青城镇镇西街8号;
办公时间:周一至周五,上午9:00-12:00,下午14:00-18:00;
联系电话:028-38816413;
电子邮箱:scqsxzf@163.com;
邮政编码:620460。
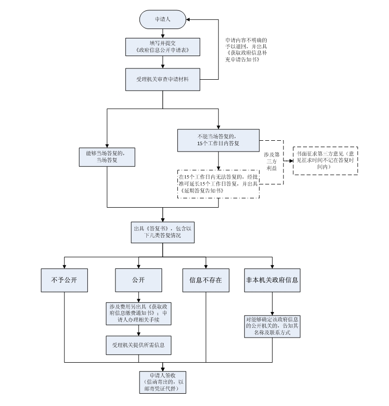
3、依申请公开办理流程;
(一)提出申请
申请人申请公开政府信息,应填写《政府信息公开申请表》(见附表,以下简称《申请表》)。《申请表》可以在受理机构处领取或自行复制,也可以在青神县人民政府网站(www.glod168.com)下载。申请人可通过联系电话咨询相关申请手续。
为提高处理效率,请人对所需信息的描述应尽量详细、明确,若有可能,请提供信息的标题、发布时间、发文字号或者其他有助于明确该信息的提示。
(二)申请方式
1、现场申请:申请人可以到受理机构申请获取政府信息,并填写《申请表》,书写有困难的可以口头申请。
2、书面申请:申请人填写《申请表》后,可以通过信函方式提出申请,通过信函方式申请的,应在信封左下角注明“政府信息公开申请”字样。
3、网上申请:申请人可在本机关网站上填写电子版《申请表》,或通过下载电子表格以电子邮件方式发送至受理机构的电子邮箱。
(三)申请登记
受理机构收到申请人的申请后,对内容完整的申请即时登记、编号,并向申请人送达信息公开受理回执;对内容不完整的申请,要求申请人补正后再予以登记办理。
(四)分别办理
1、对属于申请的政府信息,由受理机构负责组织审查,经领导审批后直接答复申请人。
2、对不属于受理机构掌握的政府信息,受理机构将及时告知申请人。如果能够确定该信息掌握机关的,告知申请人联系方式。
(五)分类答复
受理机构在接到申请之日起10个工作日内(特殊情况经审批可延长10个工作日),按下列情形制发政府信息公开决定书,并送达申请人。
1.属于可以公开的政府信息,告知申请人获得信息的时间、场所和方式。
2.属于可以部分公开的政府信息,告知申请人获得信息的时间、场所和方式,同时告知申请人部分不公开的理由以及申述途径。
3.属于不予公开的政府信息,告知申请人不予公开的理由以及申述途径。
4.申请公开的政府信息不存在的,告知申请人实际情况。
依申请公开的流程可以参见下图。

(六)受理点地址及联系方式
行政机关 |
政府信息公开工作机构名称 |
受理点地址 |
办公时间 |
联系电话 |
传真号码 |
电子邮箱 |
县政府办 |
县政府办 |
1、当面提交申请地址:眉山市青神县大西街8号三楼秘书股 2、公开申请邮政寄送地址:眉山市青神县大西街8号 |
上午:900-12:00 下午14:00-18:00 |
38816413 |
38818089 |
scqsxzf@163.com |
县发改局 |
局办公室 |
眉山市青神县大北街64号 |
上午:900-12:00 下午14:00-18:00 |
38811438 |
38811438 |
qsxwjj@163.com |
县经信局 |
局办公室 |
眉山市青神县大北街64号 |
上午:900-12:00 下午14:00-18:00 |
38813319 |
38813555 |
147862064@qq.com |
县教体局 |
局办公室 |
眉山市青神县建设路36号 |
上午:900-12:00 下午14:00-18:00 |
38811383 |
38815428 |
无 |
县公安局 |
局办公室 |
眉山市青神县振兴路216号 |
上午:900-12:00 下午14:00-18:00 |
38862778 |
38862615 |
scqsxgaj@163.com |
县民政局 |
局办公室 |
眉山市青神县青城镇五更桥社区 |
上午:900-12:00 下午14:00-18:00 |
38829862 |
38829884 |
mzj38829862@163.com |
县司法局 |
局办公室 |
眉山市青神县东街109号 |
上午:900-12:00 下午14:00-18:00 |
38811578 |
38811578 |
382027007@qq.com |
县财政局 |
局办公室 |
眉山市青神县城北路48号 |
上午:900-12:00 下午14:00-18:00 |
38811161 |
无 |
917705294@qq.com |
县人社局 |
局办公室 |
眉山市青神县青衣大道298号 |
上午:900-12:00 下午14:00-18:00 |
38811436 |
38816634 |
1002558459@qq.com |
县国土局 |
局办公室 |
眉山市青神县半边街19号 |
上午:900-12:00 下午14:00-18:00 |
38860756 |
无 |
无 |
县环保局 |
局办公室 |
眉山市青神县振兴路青神县环境保护局 |
上午:900-12:00 下午14:00-18:00 |
38811545 |
38811545 |
38418737@qq.com |
县住建局 |
局办公室 |
四川省眉山市青神县建设路28号 |
上午:900-12:00 下午14:00-18:00 |
36573118 |
无 |
无 |
县交通运输局 |
局办公室 |
眉山市青神县交通街2号 |
上午:900-12:00 下午14:00-18:00 |
38815629 |
38818919 |
1075872862@qq.com |
县水务局 |
局办公室 |
眉山市青神县中岩路77号 |
上午:900-12:00 下午14:00-18:00 |
38811540 |
38812776 |
无 |
县农牧局 |
局办公室 |
眉山市青神县黉门街105号 |
上午:900-12:00 下午14:00-18:00 |
38810841 |
38816984 |
无 |
县林业局 |
局办公室 |
眉山市青神县小南街39号 |
上午:900-12:00 下午14:00-18:00 |
38811245 |
38811245 |
无 |
县文广新局 |
局办公室 |
眉山市青神县青城镇南街50号 |
上午:900-12:00 下午14:00-18:00 |
38811750 |
38811750 |
无 |
县卫计局 |
局办公室 |
眉山市青神县育艺街62号 |
上午:900-12:00 下午14:00-18:00 |
38811741 |
38811741 |
无 |
县审计局 |
局办公室 |
眉山市青神县民主街39号 |
上午:900-12:00 下午14:00-18:00 |
38817532 |
38817532 |
无 |
县统计局 |
局办公室 |
眉山市青神县大西街8号 |
上午:900-12:00 下午14:00-18:00 |
38811440 |
无 |
无 |
县安监局 |
局办公室 |
眉山市青神县大西街8号 |
上午:900-12:00 下午14:00-18:00 |
38816657 |
38816657 |
无 |
县食药监局 |
局办公室 |
眉山市青神县城北路46号 |
上午:900-12:00 下午14:00-18:00 |
36573607 |
36573607 |
2671487973@qq.com |
县工商质监局 |
局办公室 |
眉山市青神县青城镇杨坡儿街8号 |
上午:900-12:00 下午14:00-18:00 |
38858865 |
38858865 |
无 |
县城管办 |
局办公室 |
眉山市青神县城北路89号 |
上午:900-12:00 下午14:00-18:00 |
38810320 |
无 |
无 |
县公交中心 |
局办公室 |
眉山市青神县青衣大道旁财富中心3号楼4楼 |
上午:900-12:00 下午14:00-18:00 |
38860309 |
38863909 |
1364224816@qq.com |
县党务政务服务中心 |
中心办公室 |
眉山市青神县青衣大道财富中心3号楼党务政务服务中心 |
上午:900-12:00 下午13:00-17:00 |
38862991 |
38860097 |
408962771@qq.com |
县投促局 |
局办公室 |
眉山市青神县大北街28号 |
上午:900-12:00 下午14:00-18:00 |
38817666 |
无 |
1156544549@qq.com |
县广电台 |
局办公室 |
眉山市青神县南街50号 |
上午:900-12:00 下午14:00-18:00 |
36573005 |
无 |
无 |
县金融国资局 |
局办公室 |
眉山市青神县大西街13号5楼县金融国资局 |
上午:900-12:00 下午14:00-18:00 |
38831115 |
无 |
无 |
县扶贫移民局 |
党政办 |
眉山市青神县振兴路4号 |
上午:900-12:00 下午14:00-18:00 |
38815506 |
38812816 |
无 |
青城镇 |
党政办 |
青神县青城镇振兴路北段 |
上午:900-12:00 下午14:00-18:00 |
38811878 |
无 |
无 |
南城镇 |
党政办 |
眉山市青神县竹艺街131号 |
上午:900-12:00 下午14:00-18:00 |
38850053 |
无 |
无 |
西龙镇 |
党政办 |
眉山市青神县西龙镇龙凤街 |
上午:900-12:00 下午14:00-18:00 |
38940030 |
无 |
无 |
黑龙镇 |
党政办 |
眉山市青神县黑龙镇场镇社区广场路1号 |
上午:900-12:00 下午14:00-17:00 |
38921822 |
无 |
无 |
瑞峰镇 |
党政办 |
眉山市青神县瑞峰镇北街4号 |
上午:900-12:00 下午14:00-17:00 |
38814023 |
38814023 |
无 |
罗波乡 |
党政办 |
眉山市青神县罗波乡新桥村 |
上午:900-12:00 下午14:00-18:00 |
38980009 |
无 |
无 |
白果乡 |
党政办 |
眉山市青神县白果乡甘家村村1组 |
上午:900-12:00 下午14:00-18:00 |
38960036 |
无 |
无 |
河坝子镇 |
党政办 |
眉山市青神县河坝子镇河府街33号 |
上午:900-12:00 下午14:00-17:00 |
38965003 |
无 |
无 |
高台乡 |
党政办 |
眉山市青神县高台乡麻柳村87号 |
上午:900-12:00 下午14:00-17:30 |
38964065 |
38964065 |
609700255@qq.com |
汉阳镇 |
党政办 |
青神县汉阳镇棉花街11号 |
上午:900-12:00 下午14:00-18:00 |
38981040 |
无 |
无 |
四、申诉方式及程序
公民、法人或其他组织认为政府信息公开工作中有不依法履行政府信息公开义务的,可以向上级行政机关、监察机关或者政府信息公开工作主管部门举报,收到举报的机关应当予以调查处理。
公民法人或其他组织认为行政机关在政府信息公开工作中的具体行政行为侵犯其合法权益的,可以依法申请行政复议或者提起行政诉讼。
公民、法人或其他组织也可以向监察机关或者上级政府机关举报,接受举报的机关将予以调查处理。
公民、法人和其他组织认为政府信息公开工作中有违反政府信息公开有关规定的具体行政行为,侵犯其合法权益的,可以依法提起行政复议或行政诉讼。
当违反政府信息公开有关规定的具体行政行为造成申请人或者第三方经济损失,申请人或者第三方可以依法请求赔偿。
监督机关:青神县监察局行政效能投诉中心;
监督电话:028-38812596;
地址:青神县城振兴路纪委办公楼;
邮编:620460。